近日,公司涂玮博士在Nature子刊Humanities & Social Sciences Communications杂志在线发表题为“Mixed ownership reform and digitalisation”的研究论文。Humanities & Social Sciences Communications(人文社科通讯)是Nature旗下唯一面向人文社会科学的子刊,出版人文科学、行为科学和社会科学所有领域的高水平研究,同时被A&HCI与SSCI收录,在国内外的人文社科领域具有重要影响力。根据Web of Science期刊引用指数,该期刊在人文学科——多学科领域的409种期刊中排名第3,在社会科学跨学科领域的265种期刊中排名第1。
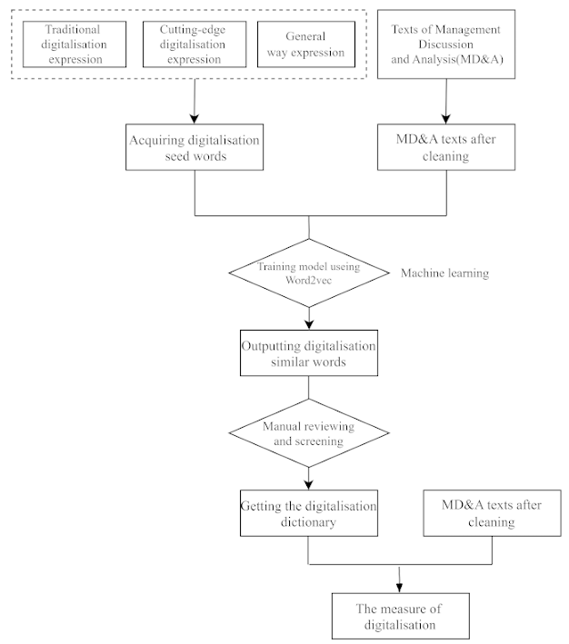
该论文基于前沿自然语言处理技术测度企业数字化,发现我国国有企业的混合所有制改革有效推动了数字化进程。这种效应主要是通过管理层的薪酬绩效敏感性和企业的风险承担来实现的。且这种效应随企业行业和管理层特质差异而出现异质性。该研究不仅拓展了数字化动因和混合所有制改革对企业决策影响的文献,研究结果对促进国有企业数字化战略也具有重要参考价值。
文章指出,过去二十余年,我国数字技术与实体经济逐渐实现深度融合。数字经济规模已由2008年的4.8万亿元扩张到2023年的53.9万亿人民币,占GDP比重由15.2%提升至42.8%。期间,国有企业收入持续增长,2023年末国有企业收入占GDP比重66.24%。对国有企业数字化转型动因研究,具有重要的现实意义。
混合所有制改革是我国国有企业改革的重要手段。该研究从混合所有制改革对薪酬激励机制和风险认知影响角度出发,构建影响企业数字化转型的理论框架。混合所有制改革一方面完善了企业管理层薪酬激励机制,管理层推动数字化转型会给予其未来较高的激励预期;另一方面,混合所有制改革提升企业风险承担水平。使得企业推动数字化这样的风险投资实践的动力越明显。该研究深入揭示了微观层面制度变革对企业技术革新的影响。
论文全文链接:https://www.nature.com/articles/s41599-025-04613-5
一审:韩飞
二审:陆泓辰
三审:赵本喜